首页
机构设置
组织机构
科室职责
通知公告
规章制度
政策法规
学校制度
办事指南
资料下载
办事指南
办事指南
当前位置:
首页
>
办事指南
> 正文
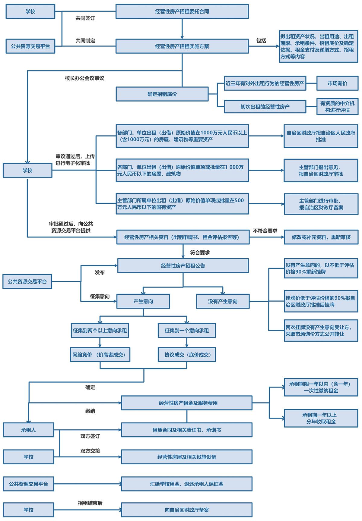
经营性房产招租流程图
发布时间:2025-12-12
6.经营性房产招租流程图.pdf
上一条:
教师周转房退房流程图
下一条:
经营性房产日常管理流程图